竞赛通知

关于太阳晋级第三届“虹创杯“大学生创新创业大赛(中国“互联网+”大学生创新创业大赛校赛)决赛 作品名单的通知

    22.06.2021 21:49:42           浏览数:0

  各学院:

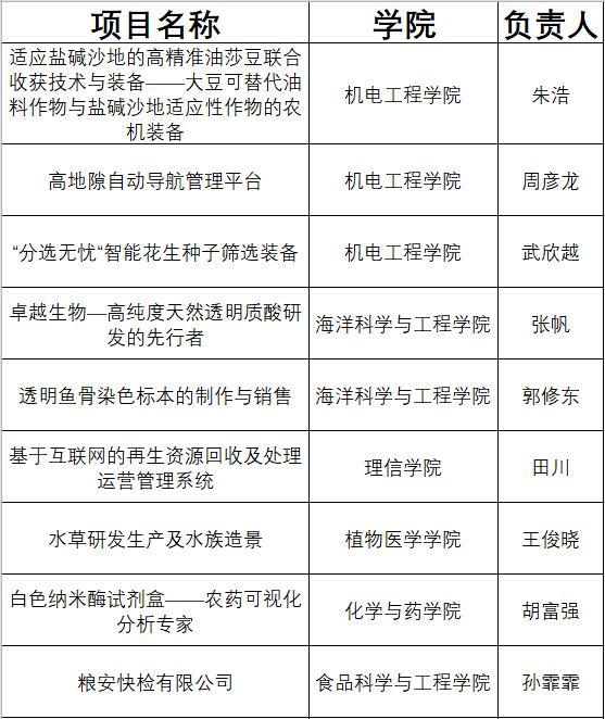
  经过专家评议,以下23件作品晋级校赛决赛,详细名单请见下表。

  

 

 

  请晋级项目团队成员和指导老师加入以下QQ群,决赛有关消息将通过此群发布。

  

  校团委 创新太阳成集团tyc234cc

  2021年6月22日

Copyright©太阳成集团tyc234cc(中国)股份有限公司 版权所有 鲁ICP备13028537号-5 鲁公网安备 37021402000104号 青岛市互联网违法信息举报中心
地址:山东省 青岛市 城阳区 长城路700号 邮编:266109 电话:0532-86080222